首页
>
学校业务
>
后勤安全
>
后勤管理
2025校服检测(二检)
2025校服检测(一检)
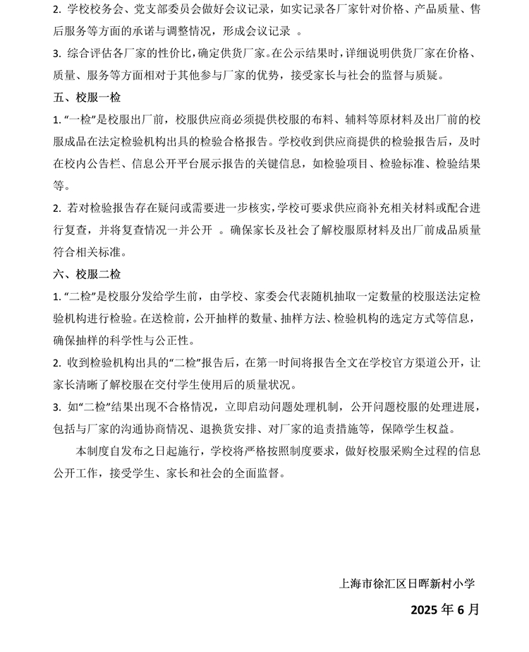
上海市徐汇区日晖新村小学校服管理工作细则
2024扩班校服(春秋装、夏装)检测(二检)
2024扩班校服(冬装)检测(二检)
2024年扩班工程室内空气质量检测报告(二检)
2024年扩班工程室内环境质量检测报告(一检)
校服检验报告(学校送检报告)2024
校服检验报告(生产厂商送检报告)2024
校服检验报告(学校送检报告)2023
校服检验报告(生产厂商送检报告)2023
校服检验报告(学校送检报告)2022
校服检验报告(生产厂商送检报告)2022
校服检验报告(生产厂商送检报告)2021
校服检验报告(学校送检报告)2021
校服检验报告(生产厂商送检报告)2020
家委会食堂月检参观记录(2019年10月29日)
家委会每月食堂检查(2019年10月29日)
家委会每月食堂检查(2019年9月25日)
校级领导每周食堂检查记录(2019年10月28日)
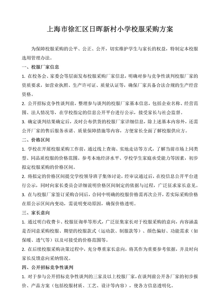
上海市徐汇区日晖新村小学校服采购方案
作者/来源:[暂无] 发布时间:2025-06-20
内容搜索
不能包含特殊字符
时间搜索
从:
到:
格式:YYYY-MM-DD
例如:2018-11-22